稀缺资源如何通过人类协作变成最终产品
非常好!这个问题触及了经济学中“生产结构”和“资本”的核心。从源头分析一件普通商品的诞生,是理解现代经济复杂性和协作本质的最佳方式。
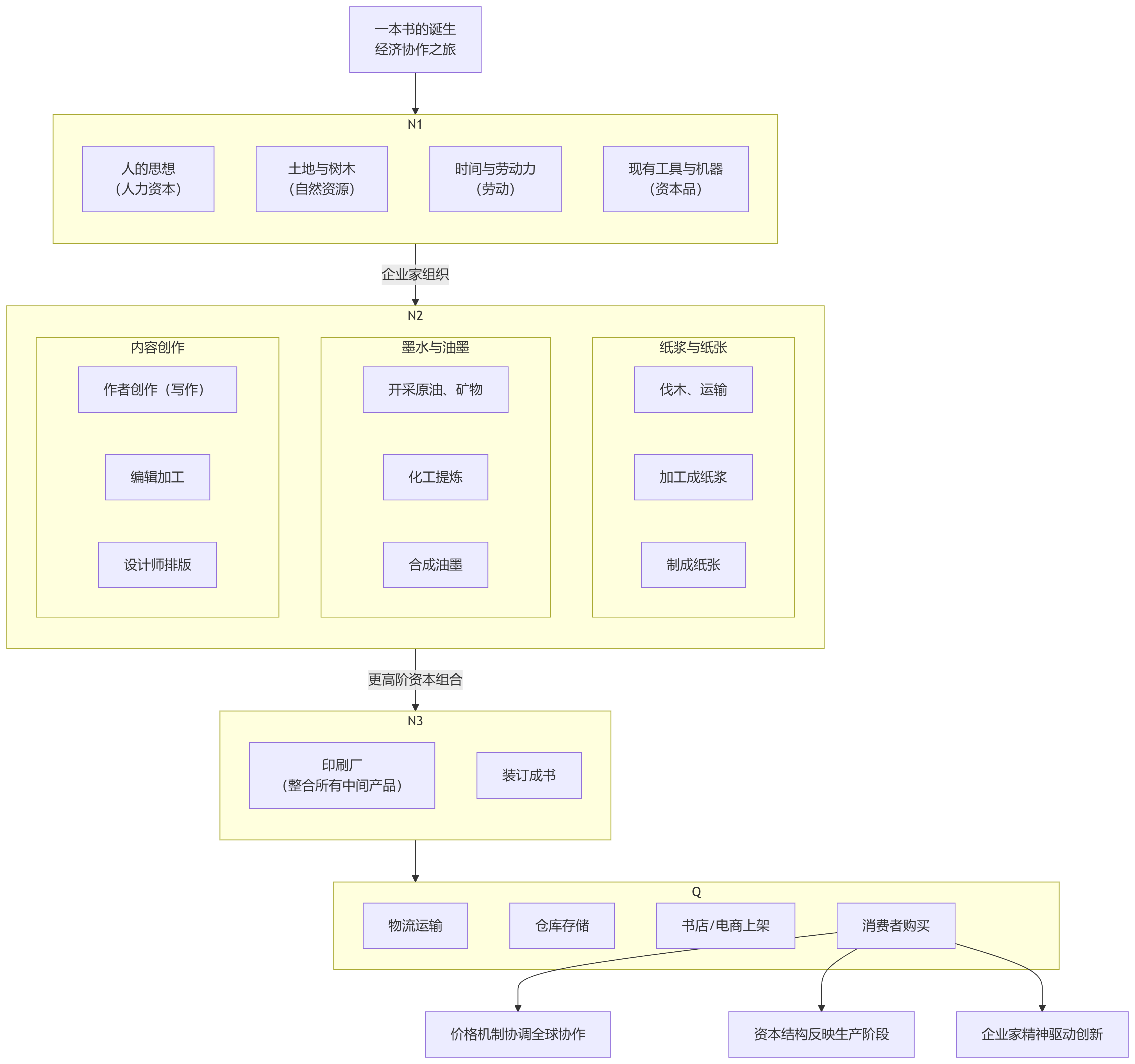
我们以 “一本书” 为例,进行一场从 0 到 1 的溯源之旅。这将是一张令人惊叹的经济协作网络。

正如上图所展示的,这本书的旅程始于最原始的生产要素,并经历了多个生产阶段。然而,这个复杂网络的协调并非由某个中央计划者完成,而是通过市场价格机制实现的。每个阶段的生产者(企业家)都根据价格信号做出决策:
- 纸浆厂根据木材价格和纸张需求决定产量。
- 印刷厂根据纸张、油墨价格和订单量决定报价。
- 书店根据书籍批发价和市场需求决定采购量。
- 所有这些分散决策通过价格体系奇妙地协调起来。
这个漫长的生产过程也体现了资本结构的概念。我们消费的几乎所有商品,都是无数人在时间维度上协作的成果。这个过程需要储蓄和投资来支持,因为那些制造造纸机、开采石油的工人们,需要在他们最终产品(书)卖出前很久就获得报酬。
最终,驱动这一切的是企业家精神:发现需求、承担风险、组织资源,将各种要素以更高效的方式组合起来,最终创造出满足他人需求的商品。
因此,一本看似简单的书,其本质是思想、时间、资源和全球协作的凝结。它奇迹般地通过市场这双“看不见的手”,将世界各地素不相识的人们的努力编织在一起。
